• www.yzjyygl.com
      • C
      • 栏目导航

        Column navigation
      • 联系我们Contact us
      • 在线报名

        课程咨询

        内训热线
      • 400-680-6568

        24H免费咨询热线
      • 8:30-18:00

        工作时间
      • 地址

        北京市海淀区上奥世纪中心1号楼2单元17层
      • 低分子肝素钙皮下注射,不注意“针”的会出问
      • 来源:网络作者:中卫护研院浏览:

        低分子肝素钙 (Low Molecular Weight Heparins,LMWH)是近来全世界应用最广的抗凝药物[1],和普通肝素相比,其半衰期长,生物利用率高,治疗效果显著,出血等并发症发生率低,是临床防治血栓形成的有效方案[2]。
         
        此药易引起注射部位皮下出血(如下图)和注射局部疼痛,导致患者焦虑、恐惧以及不愿意配合治疗。如何减少出血,减轻疼痛感,增加舒适度成为临床护理工作中的难点[3].

         
        这些问题均发生在近期一位BMI>30的急性胰腺炎患者的身上,作为临床护理人员,我们有多种角色,在这位患者身上我们要体现健康教育者、健康协助者、管理者等多种角色。因此,我们需要学习更新更利于患者的一些知识。
         
         

        知识点

         
         
        针对于注射部位出血及减少患者疼痛的干预措施:
         

        1、

         

        正确的注射方法可减少注射部位的出血率

         

         

         
         

        2、

         

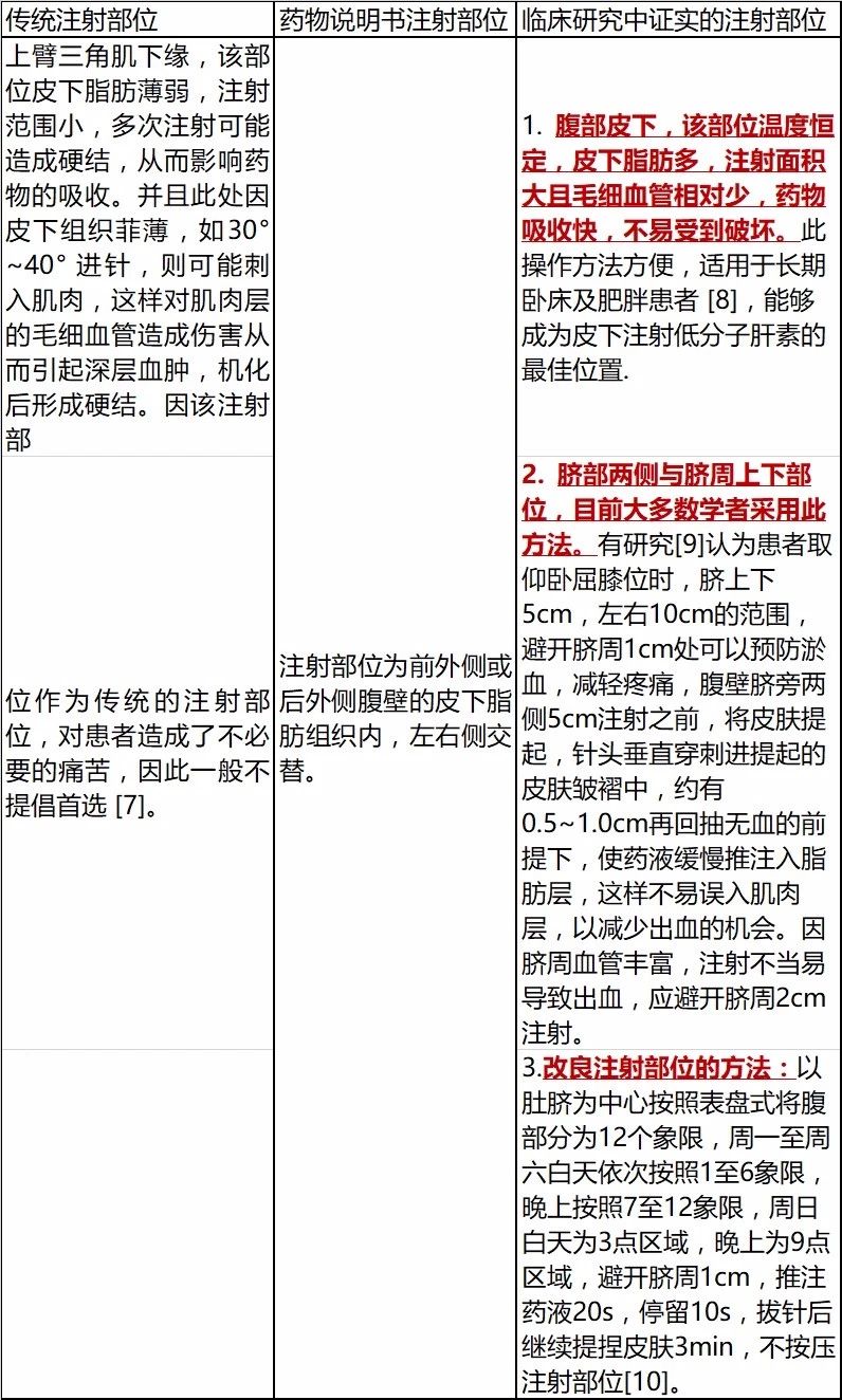
        皮下注射部位的正确选择可减少出血率

         

         

         
         

        3、

         

        采取合适的按压手法及按压时间:

         

         
        徐蓉2018年在广西医学杂志上发表的《不同按压时间与按压深度对皮下注射低分子肝素冠心病患者皮下出血的影响》结论是冠心病患者皮下注射低分子肝素时按压时间1~2min,按压深度0.5~1cm,可以有效降低皮下出血率,减少皮下出血面积。李逸飞2018年在中国临床护理杂志上发表的《低分子肝素钙皮下注射最佳按压时间评价》结论是胸外科术后需皮下注射低分子肝素钙的患者拔针后无需按压局部注射部位。黄玉婷2018年在护理实践与研究上发表的《两种不同低分子肝素注射和按压方法的应用效果》结论是运用改良低分子肝素皮下注射(腹壁部位轮换注射)和按压方法(垂直按压)可以减轻患者的疼痛程度和减少皮下出血率及出血面积,且方法简单,便于在临床实施。
         

        4、

         

        注射前的正确处理

         

         
        选用的配套针管内原有0.1ml空气,注射时不用排气,注射时将针头向下,气泡会移动至药液上方,注射完毕后遗留的空气会填满针头和针管之间的空隙,不会进入体内。注射前在注射部位轻轻按摩,刺激毛细血管扩张,增加局部血液循环;1mL注射器配4.5号针头,先吸尽按剖瓶内的药液,在抽0.09~0.1mL的空气,使留置的气泡量稍大于残留量(乳头及针头约 0.07~0.08mL)才能使残留腔填满。然后注射器倒置,针头向下,使的空气弹至药液上方,进针时不再排气,在药液全部注入后,最后注入残留腔的空气。
         
        据研究示注射低分子肝素时,皮下出血的情况和注射的疼痛程度与注射部位、注射前处理、注射方法、按压方式及时间等因素密切相关[11]。因此护理人员应掌握这些知识,以便更好的护理病人,提高护理专科操作技术质量,进而提高患者满意率。
         
         

        参考文献:

         
        图片
         
        〔1〕Junqueira DR, zorzela LM,Perini E,et al.Unfractionatedheparin
        versus low molecular weight heparin for avoidingheparin-induced
        thrombocytopenia in postoperative patients[J].Cochrane database
        Syst Rev,2012,4:CD007557.
        〔2〕 BarrasM A,Kirpatrick CM,Green B.Current dosing of low-molecular weight heparins doesnot reflect licensed product labels: aninternational survey[J].Br J ClinPharmacol,2010,69(5):520-528.
        [3]李艳玲,赵滨.低分子肝素皮下注射方法研究现状[J].中华护理杂志,2014,49(7):858-861.
        [4] 王桂丽.低分子肝素钙两种不同注射方法的临床观察[J].当代护士:专科版旬刊,2014,7(3):145-146.
        [5] 焦旸,陈景侠,孙友芳,等.低分子肝素钙皮下注射法的改良与研究[J].中华全科医学,2012,10(12):1975-1976.
        [6] 袁冰华,郭树明.提捏轮流法注射低分子肝素钙的临床应用护理[J].中国生育健康杂志,2014,25(7):526-527.
        [7] 余勤,邵梅.上臂三角肌下缘及腹部脐周皮下注射疼痛程度比较[J].华西医学,2010,25(11):2079-2080.
        [8] 汪永红,付美霞,刘雅超.低分子肝素钙皮下注射的护理体会[J].内蒙古中医药,2012,31(22):175-176.
        [9] 曾静,周琴.减少注射低分子肝素皮下瘀血的护理研究进展[J].现代中西医结合杂志,2011,20(3):389-390.
        [10] 赵柳华,朱飞燕.改良注射法在低分子肝素皮下注射的应用[J].天津护理,2018,26(4):469-471.
        [11] 叶玉兰,陈慧,黄紫霞,等.改良低分子肝素皮下注射法的临床效果观察[J].国际医药卫生导报,2014,20(14):2186-2188.
        来源中卫护研院

        声明:转载仅做分享,本文著作权归原创者所有,如有侵权请联系小编进行删除。

         

      www.yzjyygl.com